How we improved our customer onboarding process with automation & self-service

When new customers sign up for a Knak subscription, it’s really important for us to get people their account as quickly as possible. As we grow and the volume of new accounts increases, we needed to develop a more efficient process by injecting automation and workflow wherever possible.
Like many SaaS companies, we initially needed developers to provision all new accounts as part of the onboarding process. This was okay at the beginning when the volume was manageable, but now that we are provisioning multiple accounts per day, we needed to remove our developers from the mix so they could focus on higher value tasks.
Additionally, our Sales Operations team had to manually reach out to customers to collect billing and other required information, and it was way more cumbersome than it needed to be.
Lastly, given that we are an email company, the initial activation emails we sent to our customers could have been much nicer, but it was a classic case of the shoemaker’s children having bad shoes: our Sales Ops lead was sending really long, information heavy, text-only emails.
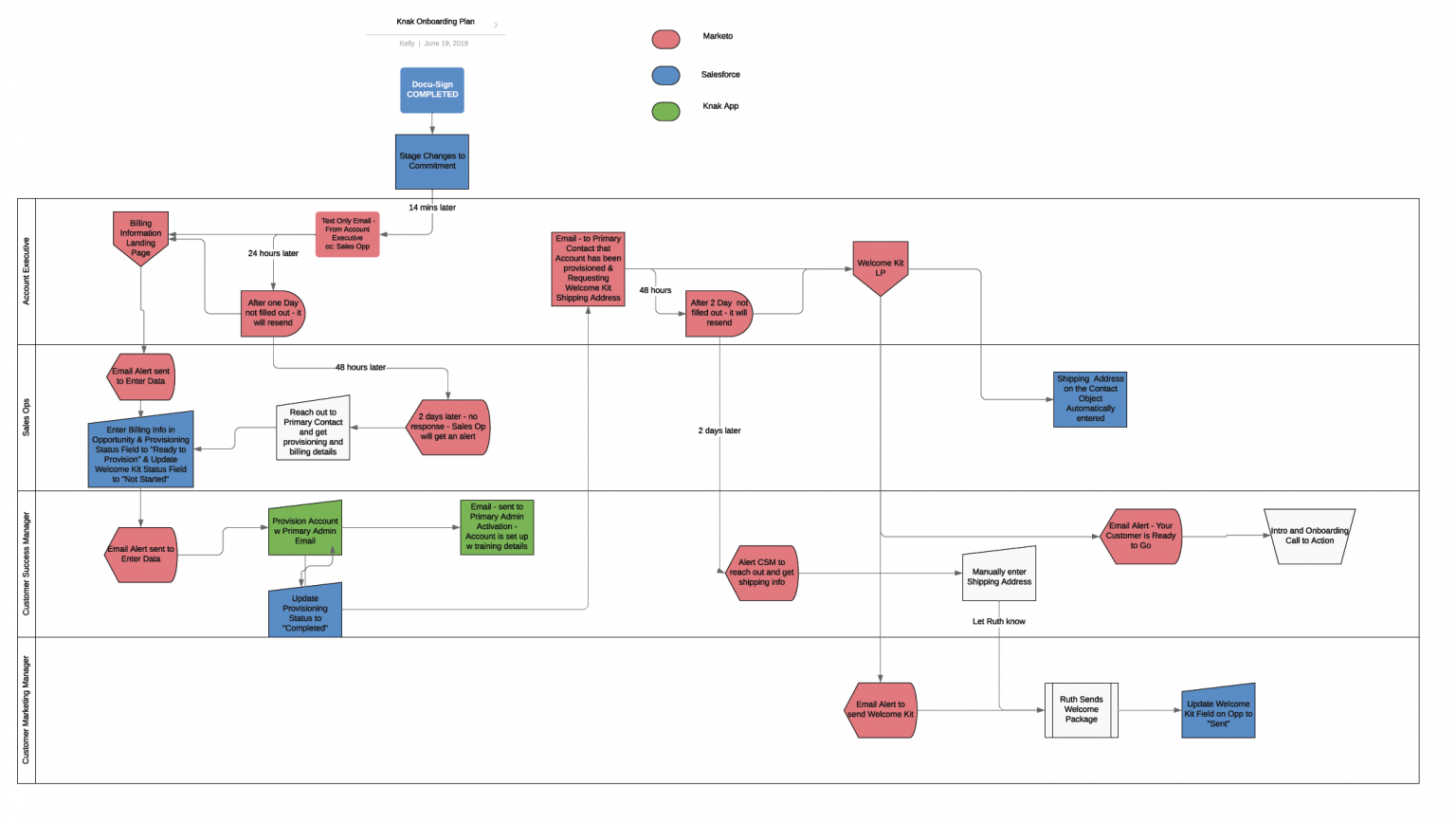
So, we wrote down all the non-negotiable steps in the process, and we drew out a map of the best-case scenario.

Given that we use Marketo + Salesforce, we wanted to leverage the power of these two systems to make us more efficient. We also use DocuSign, so we were able to automate emails to go out once a DocuSign was completed.
This means our customers receive instructions on how to set up their accounts quickly, and the information we need from them is captured, no matter when they end up signing. The data is also captured by forms in Marketo, which means it will never get lost in someone’s inbox.
Another big piece of this was making sure a non-technical person would be able to provision an account in Knak. We spent time developing the administrative parts of our product so that people who don’t know how to code could set up a new account with just a few clicks. Once the account is set up, our application sends out a beautiful activation email (built with Knak) to let them know what steps to take once they log in for the first time.

We also want to give customers a nice warm welcome, so we make a point to send a welcome package with a bunch of amazing Knak swag to all new customers. This was another labor-intensive area: someone had to keep track of it all (usually just in emails somewhere). Now, we’re leveraging SFDC + Marketo to capture this data as well.
In my years as a Marketo consultant, I’ve realized that your Marketing Automation processes are only as good as your documentation. So, it was also really important for us to document the entire journey for training purposes. We use Lucid Charts to map it all out from start to finish.

Finally, we’re meeting as a team to run through the new and improved onboarding so we can see what our customers will experience. This is perhaps the most important part of the whole exercise: to make sure the customer experience has been improved.
We know this is just the beginning of bringing someone into the Knak application. But we also know that first impressions matter (and you only get one shot at them), so we’ve chosen to invest in this part of the process. And we’re not stopping there: we also recently hired a dedicated customer success manager to help our clients get the most out of Knak once they’ve logged in for the first time.
It’s just another way the Knak team is working to make life smoother for our customers.
Looking for inspiration to revamp your welcome and product onboarding emails? Check out our Email Gallery to see 50+ high-converting enterprise email examples spanning over 10+ campaign categories.

Author
Co-founder & CEO, Knak
Pierce is a career marketer who has lived in the marketing trenches at companies like IBM, SAP, NVIDIA, and Marketo. He launched Knak in 2015 as a platform designed to help Marketers simplify email creation. He is also the founder of Revenue Pulse, a marketing operations consultancy.









